Running the Simulation
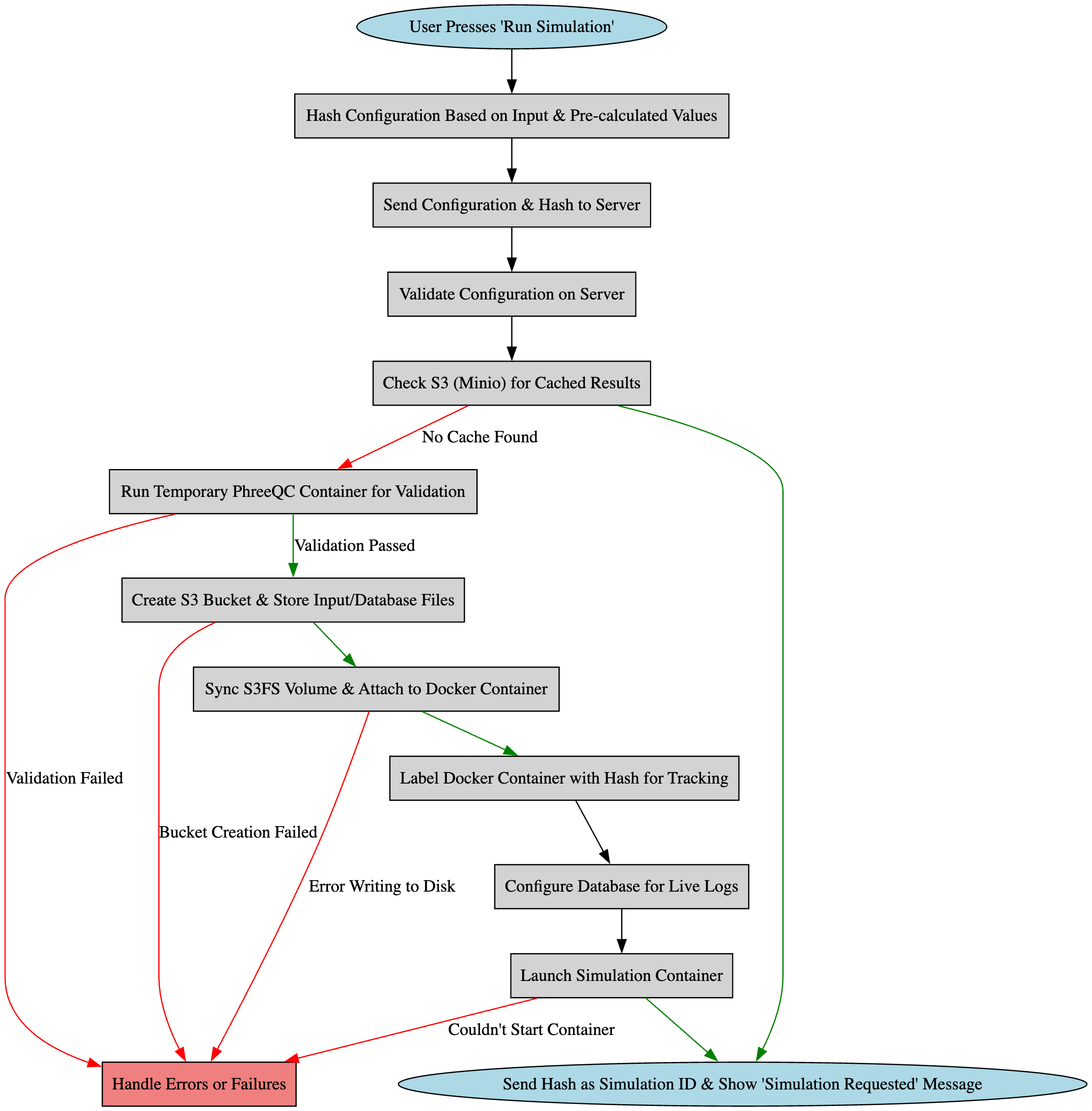
Once all configurations are set and verified, initiate the simulation by clicking the “Run Simulation” button at the bottom of the interface. Upon execution, SoilTool will first check for any previously cached simulations with matching parameters to optimize computational efficiency. If no prior results exist, the system will validate the configuration, flagging any errors or immediate failures. If the setup is valid, the primary computational process will be launched, with all output files systematically synchronized to the designated S3 storage on the backend.
Understanding Simulation Process
It may be helpful to look at this diagram to understand what happens under the hood when you press the “Run Simulation” button:

How to Run a Simulation
You have two options in running a simulation, you can either run the simulation based off the configuration on the SoilTool calculator page or you can upload a custom PhreeQC model and run it via that way. There are caveats to running using the latter method which must be taken into account so make sure you read this section if you end up doing so!